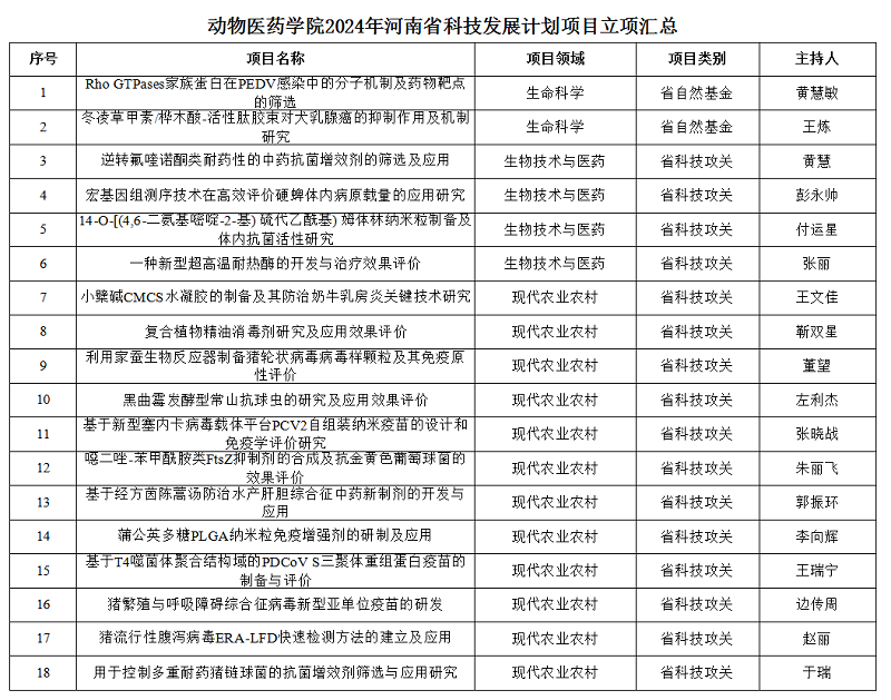
近日,河南省科技厅公布了2024年度河南省科技发展计划名单(豫科〔2024〕42号),公司有18位老师喜获2024年河南省科技发展计划项目立项,这是公司在省科技发展计划项目项目上的又一大收获。
2024年公司共申报科技攻关项目29项,省自然基金6项,最终立项省科技攻关项目16项,立项省自然基金2项,省科技攻关立项占公司立项的30.2%,省自然基金立项占公司立项的25%,公司科技攻关立项数占申报数的55%,立项数量较去年显著增长43%。
英国365集团高度重视科学研究工作,注重科研团队和人才培养。以重点学科平台为抓手,深化公司科研领域的“放管服”改革,按照公司“建载体,搭平台,组团队,创机制,育项目”的指导思想,鼓励并支持青年教师从事科学研究和实践生产服务工作。
今后,公司将继续凝聚“兽医”省级重点学科方向,集聚人才,聚焦学科难点热点,兼顾临床实际需求,加强有组织的科研,培育重大科技项目和创新成果。以高水平科技创新为目标,做好科研平台管理、科研制度修订落实、做好科研服务等工作,为公司科技创新能力提升、推动应用型本科建设和学科发展提供有力保障。(文/图 李向辉)
